2019年起,在创业辅导与财商培训领域,名为北京圣商教育科技股份有限公司(现用名:北京圣商创业科技有限公司,以下简称“圣商教育”)的机构逐渐引起关注。不少参与者在其免费讲座、付费升级课程、股权赠予宣讲会中,感受到一条隐秘但又显露裂痕的链条:培训→缴费→推荐他人→股权承诺,犹如一场“快进版”的财富游戏。

然而,当时间推移、当增长放缓、“入口”难以为继时,这条链条的背后浮现出监管问询、资金结构复杂、商业模式变迁等诸多疑问。
01
从“培训”到“股权”再至“上市”
圣商教育起初定位为中小微企业创业培训机构,它通过举办免费讲座吸引客户,随后推出金额从数千至数万元不等的高级课程。与此同时,大量参与者被鼓励“推荐他人报名”,以获得提成。

有媒体披露,拉一名普通班学员或许可得约1200元提成;若为高级课程,则可达数万元。更为引人注目的是,学员被许诺“赠送股权”“认购原始股”的权益,这使得培训不仅成为学习本身,更成为一种“投资”入口。公众质疑,这是否已经越过了纯粹服务提供者的范畴,而滑向“发展成员—拉人头—返利分红”的边缘。
与此同时,在资本端,圣商教育的路径也发生了重大变动。据公开资料显示,一家港股公司奇点国峰控股有限公司(HK 01280)收购了圣商教育相关资产,并将其主营业务由培训转向白酒销售、新零售等。

公司于2024年发布公告称,其教育培训板块收入大幅增长。据界面新闻报道,援引公开数据,2024年公司教育培训服务收入约6791万元,同比增长约146%。换句话说,从培训起步、依靠学员升级与推荐机制,再到借壳上市、业务转型,这条路径既是“教育+培训”的延伸,也是“资本+投资”的转化。

若从资金结构角度观察,其特征恰与“资金盘”或“变形传销”案例的典型多层次收益模式有重叠之处:高额入门费、推荐奖励、投资承诺、持续拉新。
02
投诉声音与监管问询不断
据网络消息显示,一位自称为圣商教育参与者表示,自己在一场圣商教育会议后,被机构建议“缴费费用以获赠股权”,但缴费后却被告知“你只是学员,不具备投资资格”。

来源:黑猫投诉
黑猫投诉平台显示,今年2月,有消费者称自己在2018年8月在朋友推荐下参加了圣商教育的初级课程。在课程当天,授课老师及工作人员即通过营造紧迫感、现场提供贷款服务等方式,诱导该消费者当场支付6万元高级课程费用,承诺听课就能赚钱、并可通过推荐他人获取高额提成,但这些承诺与其后续的实际体验严重不符,其盈利模式也非其所宣称的普遍有效,认为圣商教育存在欺诈和强制消费行为,要求全额退款,但至今无果。
类似的投诉声音很多,但受到了圣商教育的“围堵”,疯狂投诉自媒体,意图掩盖事实。



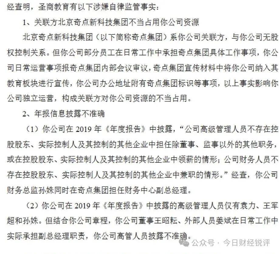
在监管层面,圣商教育并非完全未被触达。2021年2月,创新层公司圣商教育因关联方资源占用、年报披露不准确,被全国中小企业股份转让系统责令改正。公告指出,其与关联方北京奇点新科技集团存在办公地址共用、资源交叉等事项。

来源:全国中小企业股份转让系统
此外,教育培训与股权投资交叉的商业模式,在法律与监管逻辑中存在灰色,若一家机构依据“发展下线”或“拉人”而支付报酬,可能触及传销禁止条款。有媒体认为,若培训机构兼具推荐返利、升级制度、股权诱导,其风险应被高度关注。尽管目前尚无权威判决认定圣商教育为非法传销或资金盘,但其模式结构、增长路径、资金链逻辑以及参与者的控诉,仍令外界保持警觉。
03
教育培训为何成为资金迷局入口?
培训本身是社会需求,但当“培训+投资+推荐”三要素交织,风险便随之升起。首先,在商业话语中,“创业成功”“财商赚未来”的诱惑极具吸引力,而中小微企业主、创业者等群体正是这一模式的天然目标。其次,当参与者不仅是“学员”,而被鼓励成为“推荐者”=“入会者”,其角色已从受益转为连接人脉网络的节点。再次,“认购原始股”“赠送股权”“未来分红”成为话术,这不仅是课程销售,更被包装成投资机会,从而吸引大量资金进入。而当新学员/新缴费减少时,返利机制便难以为继,资金链断裂风险便浮现。再加上机构业务若频繁更名、换壳、业务跳变,其“入口转换”逻辑有可能成为清盘、退出的先兆。
圣商教育的案例提醒我们,培训不是问题本身,教育辅导也具有社会价值。但当“学习”被包装为“投资”、当推荐奖励成为模式核心、当股权赠予成为吸引入口时,参与者需保持警醒。参与者需问自己:我交的是“学费”还是“投资款”?缴费是否透明?推荐是否只是“社群扩展”还是收益机制?退出机制是否明确?机构是否只做服务提供,还是在做拉人返利?
监管尚未最终定性,但这条链条的裂缝已在参与者、媒体、监管之间暴露。对于监管机构而言,如何在“合法培训”与“资金盘操作”之间划清界限,是教育培训行业必须直面的挑战。唯有对收费透明、推荐机制公开、资金流向明晰的培训机构,参与者才能真正以“学习”为目的,而不被卷入“投资陷阱”。

